Diyak(DIAC) Nedir ?
Diyak(DIAC) Nedir ?
Bir DIAC, transistöre çok benzer, bu yüzden daha kesin olarak bir tristörden çok bir transistör olarak adlandırılır. Ancak Triyak tetikleme ve diğer tristör tabanlı devrelerde önemli bir role sahiptir. Birkaç kapı tetikleme devresi, daha fazla tetikleme kararlılığı ve gürültü bağışıklığı elde etmek için bu cihazı kullanır.
DIAC, DIode AC anahtarı anlamına gelir. İki terminalli çift yönlü bir anahtarlama cihazıdır. Normal diyot durumunda bu terminaller anot ve katot olarak adlandırılmaz. Bu, bu cihazın her iki yönde de kullanılabileceğini gösterir.
DIAC'ın sembolleri aşağıdaki resimde gösterilmektedir. Her iki yönde de iki ok vardır, bu da besleme voltajının her iki kutbu için de ilettiği anlamına gelir. Bir DIAC, tristör cihazları olması durumunda kapı olarak bir kontrol terminaline sahip değildir.
Diyak(DIAC) Çalışma Prensibi
Bir diyağın terminallerine pozitif veya negatif besleme gerilimi uygulandığında, cihazdan yalnızca küçük bir kaçak akım geçer. Böylece cihaz ileri veya geri engelleme modlarında çalışır. Uygulanan voltaj, kırılma voltajına eşit bir değere yükseltildiğinde, ters kutuplu bağlantıda çığ kırılması meydana gelir.
Daha sonra iletmeye başlar ve negatif direnç özelliği gösterir, yani uygulanan gerilimin azalan değerleri ile akım artar. İletim sırasındaki voltaj düşüşü çok daha azdır ve diakın AÇIK durum düşüşüne eşittir. İletim moduna girdiğinde akım akışı hızla artar. Bu nedenle, bu iletim akımının her iki yönde güvenli bir çalışma seviyesi için, diac ile seri olarak bir direnç bağlanır.
Diyak(DIAC) Kullanım Alanları
Triyak, iletim durumuna gelmek için pozitif veya negatif kapı darbesi gerektirdiğinden. Basit bir direnç ateşleme devresi ile tetiklenebilmesine rağmen, güvenilir ve daha hızlı bir AÇIK konuma geçmek için kapı ile seri olarak bir diac kullanılır.
Bu nedenle, diak esas olarak triyak için bir tetikleme cihazı olarak kullanılır. Günümüz pazarında, farklı kontrol devreleri için birkaç Diac-Triac uyumlu çift mevcuttur. Diyak, motor hız kontrolü, ışık dimmerleri, ısı kontrolü vb. faz kontrol devrelerinde tetikleme cihazı olarak kullanılır.
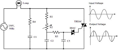
Örnek Devre
Işık Kısma Devresi
Aşağıdaki şekil ışık kısma devresini göstermektedir. Bunu kullanarak, lambaya verilen güç sorunsuz bir şekilde kontrol edilir. Değişken kapı voltajı, triyakın kapı terminalindeki RC düzenlemesi ile üretilir. Cihaz KAPALI konuma getirildiğinde, voltaj yükselme hızı triyak boyunca seri R4-C1 ağı tarafından sınırlandırılır.
Devreye giriş gerilimi uygulandığında, c1 ve c2, R2 direnci tarafından belirlenen oranda şarj olmaya başlar. Kondansatör c3 üzerindeki voltaj, diyakın devre kesme voltajını aştığında, diyak tetiklenir ve iletmeye başlar. Ardından, C3 kondansatörü iletken diaktan geçerek triyakın kapısına boşalmaya başlar.
Bu nedenle triyak AÇILIR ve akımı lambaya iletir. Direnç R2'yi değiştirerek, kapasitördeki şarj oranı değiştirilir ve bu nedenle, girişin hem pozitif hem de negatif yarım döngülerinde triyakın tetiklendiği voltaj kontrol edilir.
Yukarıdaki şekilde hem besleme hem de yük voltajları gösterilmiştir. Triyak ateşleme açısı 180 dereceye kadar değiştirilebilir. Ve dolayısıyla yük voltajı sıfır değerinden tam RMS değerine kadar kontrol edilir.


Yorumlar
Yorum Gönder
Düşüncelerini veya yorumlarını bizimle paylaş.